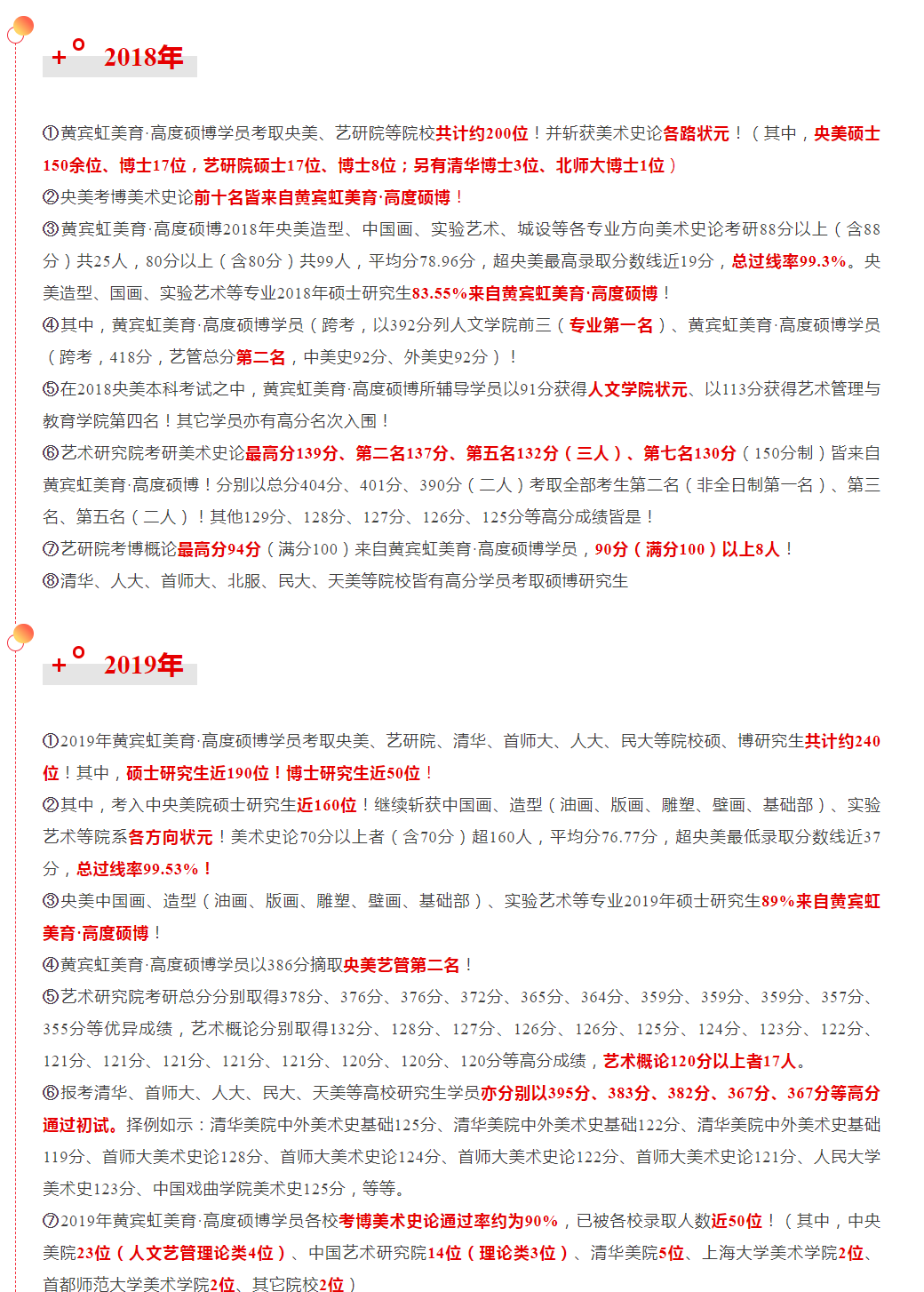
首页高度硕博410+虎录娃们!2022年北京黄宾虹美育·高度硕博考研考博战绩汇总

410+虎录娃们!2022年北京黄宾虹美育·高度硕博考研考博战绩汇总

2025-07-30

部分图文转载自网络,版权归原作者所有,如有侵权请联系我们删除。如内容中如涉及加盟,投资请注意风险,并谨慎决策

上一篇
下一篇

相关推荐