
黄宾虹美育·高度硕博是一个力求纯粹的地方,学生优异成绩的取得靠的是日日夜夜、辛辛苦苦系统性的学习与努力付出。在教书育人方面,黄宾虹美育·高度硕博是认真的。其实也无需过分喧嚣,黄宾虹美育·高度硕博会一直将负责、笃厚、朴素、严谨等作为自己和教学的基本要求,靠实力,靠成绩,靠口碑,赢尊重。
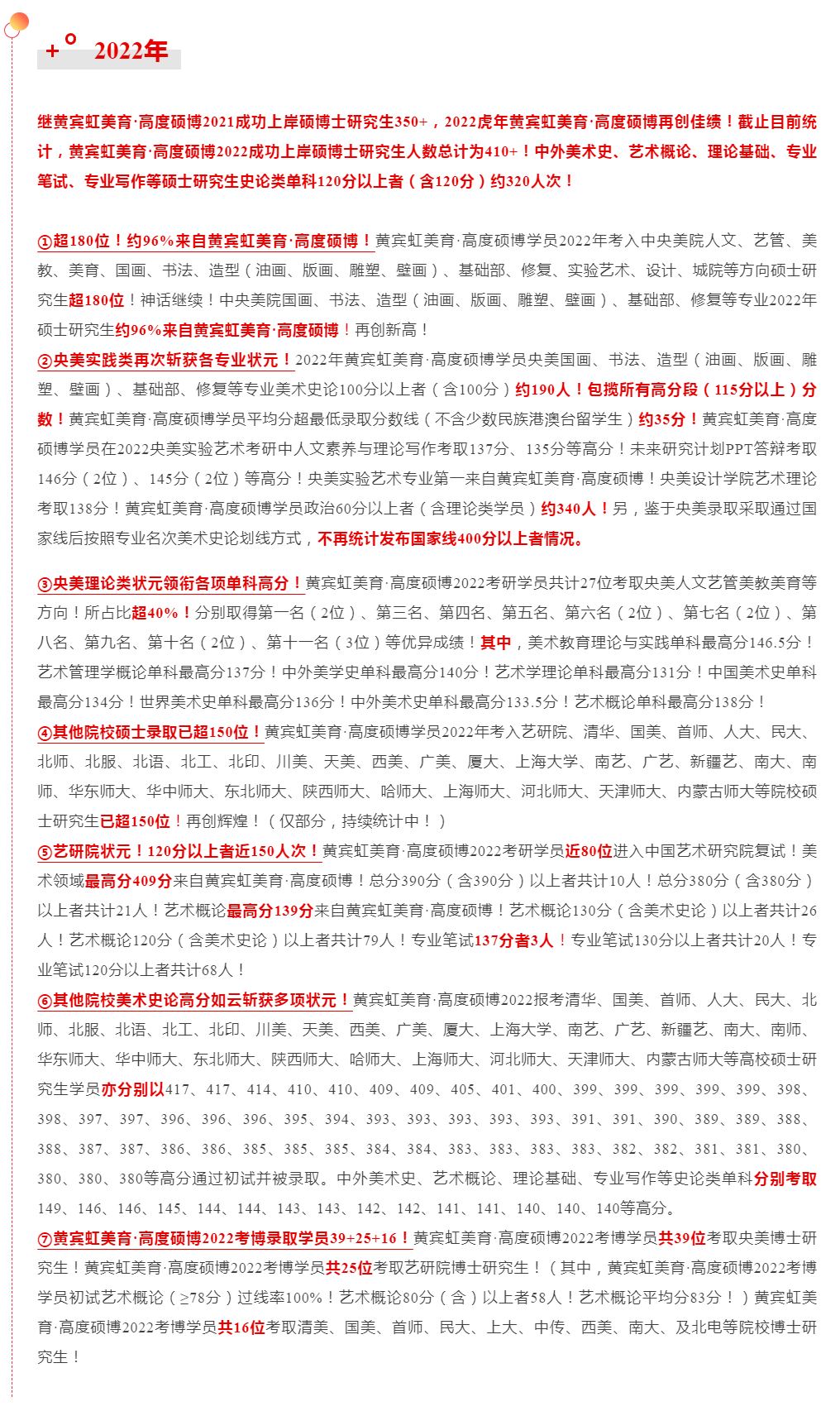
继黄宾虹美育·高度硕博2021年成功上岸硕博士研究生350+,2022虎年再创佳绩!截止目前统计,2022年黄宾虹美育·高度硕博成功上岸硕博士研究生人数总计为410+!中外美术史、艺术概论、理论基础、笔试、写作等硕士研究生史论类单科120分以上者(含120分)约320人次!
继黄宾虹美育·高度硕博2021成功上岸硕博士研究生350+,2022虎年黄宾虹美育·高度硕博再创佳绩!截止目前统计,黄宾虹美育·高度硕博2022成功上岸硕博土研究生人数总计为410+!中外美术史、艺术概论、理论基础、写作等硕士研究生史论类单科120分以上者(含120分)约320人次!